Maintaining high standards of infection prevention and control is a legal and professional responsibility for all the dental practices. One commonly misundertood area is the safe laundering of protective clothing, including dental uniforms and reusable personal protective equipment (PPE)
Protective clothing worn during dental procedures can become contaminated with blood saliva and micro-organisms. If not handled and laundered correctly, it can pose a serious cross infection risk to staff, patients, and the wider public.
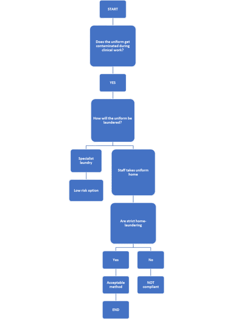
This article explains Laundering of Protective Clothing in a simple, practical and inspection ready format, with an easy to follow flow chart to support daily practice.

Why Proper Laundering of Dental Uniforms Is Essential
Dental Uniforms and reusable PPE are clinical items, not ordinary clothing. They are exposed to contaminants during routine care and must be :
- Removed safely
- Transported securely
- Laundered using approved methonds
Incorrect laundering can result in:
- Infection risks
- Breaches of fundamental standards
- Poor inspection outcomes
- Increased risk to households if uniforms are taken home
Approved Options for Laundering Protective Clothing
There are three acceptable methods for laundering dental uniforms and reusable PPE:
- Specialist Healthcare Laundry Service
- Lowest risk option
- Professionally managed
- Suitable for single or multiple site practices
2. Staff Laundering Uniforms at Home
- Permitted only if strict controls are followed
3. On-site Laundry Within the Dental Practice
- Considered high risk
- Requires specialist equipment, plumbing compliance, and written procedures.
Home Laundering of Dental Uniforms: Mandatory Controls
If a staff take uniforms home, the practice must ensure following rules are followed every time:
- Wash hands immediately after removing the uniform
- Place uniform directly into :
- a disposable plastic bag (discard after use), or
- A reusable cloth bag washed with the uniform
- Wash uniforms:
- Separately from household laundry
- using no more than half the washing machine capacity
- at maximum temperature the fabric allows
- Finish with tumble drying or ironing
These steps must be clearly written into the practice’s infection prevention and control policy and reinforced through staff training.
Quality Standards for Processing Healthcare Linen
If a dental practice launders uniforms on-site, it must meet healthcare linen processing standards, including:
- Documented risk and hazards assessments
- Evidence of staff training
- Written standard operating procedures
- Physical separation of laundry from:
- clinical areas
- public areas
- A documented action plan showing movement towards best practice
- Compliance with internationally recognized biocontamination control standards.
Washing Machines in Dental Practices
Healthcare workwear is classified as Fluid Category 5, the highest contamination risk.
This means:
- Domestic washing machines are usually not suitable
- Washing machines must have Fluid Category 5 backflow protection
- If not, the supply must be via:
- an independent break cistern
- a Type AA or AB air gap
Plumbing Notification: What should be done
Before installing a washing machine in a dental practice:
- The local water supplier must be notified
- Consent must be granted before work begins
This process
- Is a legal requirement
- Identifies risk such as :
- Cross-connections
- Poor backflow protection
- Unsuitable fittings
- Poor workmanship
- Protects patients, staff, neighboring premises, and water quality.
Other Contamination Risks to Consider
- Flexible hoses connecting washing machines must comply with legal requirements or equivalent
- Poor quality hoses are a known cause of
- water contamination
- taste and odour problems
EASY FLOW CHART : Laundering Protective Clothing in Dental Practices

Key Takeaways for Dental Practice Owners and Managers
- Dental uniforms are clinical waste risk items
- Choose a laundering method and document it clearly
- Home laundering requires strict, written contols
- Onsite laundering requires:
- Specialist machines
- Plumbing approval
- backflow protection
- Training, policies, and risk assessments must be inspection ready
Final thoughts
Safe laundering of protective clothing is not just a practical issue – it is a patient safety and staff protection requirement. Clear systems, written procedures, and staff awareness make this process simple, compliant, and defensible during inspections.
For more clear, practical guidance on dental compliance and practice management, explore more articles on The Dental Telegraph.